Gone are the days of the EPBC referral – a look at the proposed Queensland Bilateral Agreement and potential implications
In Brief
Under the slogan of the one-stop-shop, the Australian government has proposed a new Queensland Draft Bilateral Agreement relating to environment approval. Once implemented the new bilateral agreement will:
- accredit assessment processes under Queensland’s Environmental Protection Act 1994 and the State Development and Public Works Organisation Act 1971 for assessment of Matters of National Environmental Significance (MNES);
- broadened the scope of the bilateral agreement to include the assessment of some protected matters previously excluded, specifically State waters in the Great Barrier Reef and some nuclear actions;
- allow the State to assess major coal seam gas (CSG) and coal mining applications that may impact on water resources (i.e. actions that come under the ‘water trigger’); and
- remove the requirement for a referral to DoE in instances where the Queensland Bilateral Agreement has been, will be or can be applied (which will be facilitated by the proposed EPBC Amendment (Bilateral Agreement Implementation) Bill 2014).
Some industry factions see this as a positive step towards creating a more streamlined assessment process by removing the requirement for proponents to deal with two levels of government; whilst others are concerned that it may be reducing the power of the Commonwealth government to make independent decisions on important environmental issues.
Invitation to comment on the new Queensland Draft Bilateral Agreement relating to environment approval (May 2014) are open until 13 June 2014.
Full Article
Under the slogan of the ‘one-stop-shop’, the Australian government on 29 October 2013 made a commitment to expedite the development approvals process in Australia by reducing what is seen by industry as duplication between State and Commonwealth environmental assessment. The delivery mechanism for the necessary changes was to be the ‘bilateral agreements’ between the State governments and the Commonwealth Department of Environment (DoE). The objectives quoted were that the changes are intended to:
- protect the environment and ensure high environmental standards;
- promote the conservation and ecologically sustainable use of natural resources;
- create a process for efficient, timely and effective environmental assessments (which includes providing more guidance to industry, data sharing and development of a generic Terms of Reference and standard set of outcome-focussed conditions); and
- remove duplication in the environmental assessment process.
On 13 December 2013 ‘Amending Agreement No.3’ was released (after taking into account the 43 submissions) and a new era of bilateral agreements was born. This bilateral agreement re-accredited several State assessment processes under the EPBC Act, including the EIS process under the Sustainable Planning Act 2009, Environmental Protection Act 1994 and the State Development and Public Works Organisation Act 1971. It also broadened the scope of the bilateral agreement to include some protected matters previously excluded, specifically State waters in the Great Barrier Reef and some nuclear actions.
To be fair, the tool for creating bilateral agreements has existed since the inception of the EPBC Act and the bilateral agreement between the Commonwealth and Queensland has been around since 2009. Really, the proposed new ‘Queensland Draft Bilateral Agreement relating to environment approval’ is just a revision of the current agreement, but this one has some interesting implications. As mentioned above, since December 2013 the State has been able to make decisions on the outcomes of projects proposed in the Great Barrier Reef (including the Marine Park area) provided the action is not undertaken by the Commonwealth itself. This will affect many of the planned port expansion projects on Queensland’s mid to north coast. The State is also able to accept and assess proposals for some nuclear actions (provided they are not a nuclear fabrication plant; a nuclear power plant; an enrichment plant; and/or a reprocessing facility). Of course in these areas where the State has limited experience, there is a provision in the new Queensland Draft Bilateral Agreement for the State to seek advice from expert panels such as the Great Barrier Reef Marine Park Authority (GBRMPA) and the Independent Expert Scientific Committee.
Some pointed differences between the Amending Agreement No. 3 issued on 14 December 2013 and the new Queensland Draft Bilateral Agreement relating to environment approval (May 2014) are:
- the exclusion of the assessment process under the Sustainable Planning Act 2009. Apparently this will be reviewed for inclusion early in 2015;
- addition of Schedules 2-4 including open access to information, a list of guidance documents on MNES and additional streamlining measures to be implemented at a later stage (i.e. the potential accreditation of assessment processes under a multitude of Queensland Acts);
- allowing the State to assess major coal seam gas (CSG) and coal mining applications that may impact on water resources (i.e. actions that come under the ‘water trigger’); and
- the removal of the requirement for a referral to DoE in instances where the Queensland Bilateral Agreement has been, will be or can be applied (which will be facilitated by the proposed EPBC Amendment (Bilateral Agreement Implementation) Bill 2014).
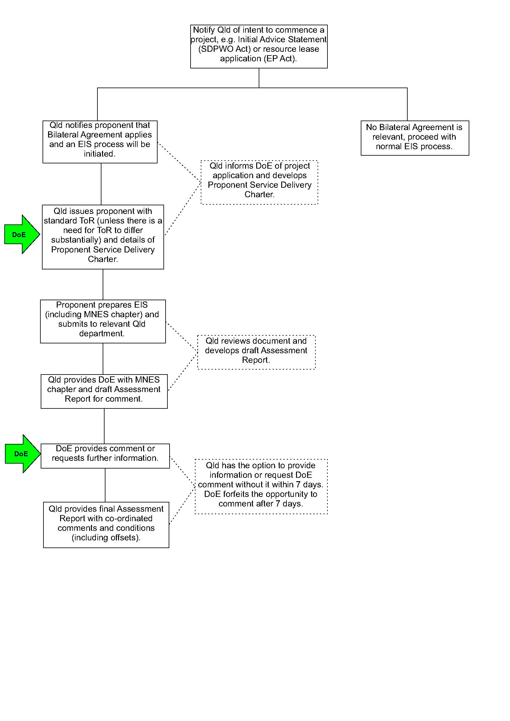
The new process under the proposed Queensland Bilateral Agreement will look slightly different to the current process, particularly with the omission of the referral stage (Figure 1).
For each project where the bilateral agreement applies the Commonwealth and Queensland will, at the commencement of the assessment, determine in a ‘Proponent Service Charter’, the following:
- Key deliverables
- Assessment methods
- Milestones
- Contact personnel
The proponent will then be advised of the relevant Queensland legislation that their project is being assessed under and what they will be required to submit to the relevant Queensland department. A generic Terms of Reference (ToR) will be provided (unless there are grounds for the ToR to differ substantially) and the proponent will prepare an EIS (with a chapter on Matters of National Environmental Significance (MNES)) for assessment by the Queensland government. Environmental approvals decided by the State under a bilateral agreement must consider the hierarchy of impact resolution promoted by the Commonwealth, that is:
- Avoid
- Mitigate
- Offset
Regarding the application of offsets, Queensland will be responsible for applying the existing EPBC Act Offset Policy (including the calculator) with the intention of working with DoE towards one offsets policy within 12 months of the inception of the new Bilateral Agreement. They must also consider Commonwealth management plans and policies, such as those listed in Schedule 3 of the new Queensland Draft Bilateral Agreement. These considerations should be apparent in the assessment report prepared by the State.
The DoE has an opportunity to comment on the draft assessment report prepared by the State, or request further information. In this instance there is room for the State to get pushy, as the State has the choice to provide the information or ask DoE to proceed without it and respond within seven days. After seven days, no news is good news and the State may finalise their assessment. Of course the Commonwealth has reserved the right to step into the process at any time where it may feel that the State is misrepresenting its interests, via a ‘Notice of particular interest’ or a Ministerial injunction. Similarly the Queensland government may seek advice from DoE at any stage if they feel they are ‘out of their depth’.
To facilitate the Bilateral Agreements process and projects that come under it a ‘Senior Officers Committee’ will be formed. It will be a forum for oversight, facilitation and continuous improvement of the agreement process and will be responsible for:
- Development of the generic Terms of Reference
- Dispute resolution (including the decision to escalate disputes from officers to the Minister)
- Annual audits and reporting
For actions outside the scope of the new Queensland Bilateral Agreement the DoE proposes a new costs structure whereby there will be charges for the assessment of applications. This is covered in the EPBC Amendment (Cost Recovery) Bill 2014.
Changes that lead to a more efficient and cost effective method of development assessment are generally welcome by all industry factions, but they must still be effective in delivering the desired outcomes. In this case the desired outcome is the protection of the natural environment, specifically matters of national environmental significance (MNES), and there is some level of concern amongst the conservationally-minded that the State government may not be the best candidate for this. In the current system the Commonwealth government is able to undertake the role of adjudicator and in the case of the Traveston Dam (where DoE refused an application the State had approved), DoE was seen as the final line of defence by action groups opposed to the dam. It remains to be seen if these powers will be exercised by the Commonwealth under the new Bilateral Agreements. The table below highlights potential positive and negative effects of the changes.
|
Positives |
Negatives |
|
Transparency and predictability of the process for proponents, particularly through the use of generic ToR and standard conditions. |
The use of generic ToR and standard conditions for most projects may not encourage detailed investigations or focus efforts in the right areas and does not promote the tailoring of assessment and management packages to the project. |
|
Proponents are able to produce one document to satisfy State and Commonwealth DoE requirements, by provision of a MNES chapter within the EIS. |
In practice, the provision of only the MNES chapter to DoE is not effective because of the relationship between MNES and other elements of the environment (e.g. water quality, air quality). This means to fully appreciate the significance of impacts on MNES, DoE will need to have access to the whole document. |
|
There is one assessment manager for the Project. |
Queensland to apply management plans and policies that they have no first-hand experience in applying. |
|
There are specific measures included in the schedules to share information (open access information) and involve indigenous people in decisions. |
Independent bodies or interest groups will no longer be able to submit referrals for projects they had an interest in, if they come under the bilateral agreement. |
|
There is a requirement for annual reporting to monitor the effectiveness of the bilateral agreements. |
Independent bodies or interest groups will not be able to consult DoE regarding their concerns about projects being handled under a bilateral agreement. |
|
The money from development assessment collected by DoE can be channelled into achieving positive environmental outcomes. |
There is no opportunity for direct contact between the proponent and DoE, which may hamper the provision of adequate information. |
|
Both the Commonwealth and the State are responsible for compliance and enforcing conditions of development approvals. |
The opportunity for DoE to step in to the process is limited and once decisions have been made by the State, they are irreversible. |
|
The State will be the assessment manager for it’s own projects, or projects it has an economic interest in, and the assessment may not be viewed as impartial. |
|
|
The power the Commonwealth government has over development affecting MNES is limited. |
The changes to the Queensland Bilateral Agreement do not end here. Schedule 4 of the new Draft Queensland Bilateral Agreement (May 2014) lists a number of environmental assessment processes associated with other acts that are targeted for review, including: Sustainable Planning Act 2009 (or its future equivalent), Economic Development Act 2012, Transport Infrastructure Act 1994, Nature Conservation Act 1992, Water Act 2000, Vegetation Management Act 1999 and Fisheries Act 1994. Hopefully a move to accredit these processes will lead to improvement in the quality and robustness of environmental assessment in Queensland overall. It will surely make the EPBC Act referral a thing of the past.
Invitation to comment on the new Queensland Draft Bilateral Agreement relating to environment approval (May 2014) are open until 13 June 2014. Similarly, submissions on the EPBC Amendment (Bilateral Agreement Implementation) Bill 2014 are open until 30 May 2014.
